Commercial
ScanMovers - Taxation tool
Complete UX design of ScanMovers’ web application, transforming a fragmented and error-prone inventory and quotation process into a clear, structured, and reliable workflow. The solution enables moving companies and customers to collaboratively capture detailed inventory information, resulting in accurate cost estimates, transparent agreements, and significantly reduced miscommunication.
Designed specifically for movers, the user-friendly application streamlines inventory assessments and quotation creation, reduces preparation time, and minimizes costly miscalculations. The platform creates confidence for both moving companies and their customers by setting clear expectations and eliminating last-minute surprises.

Role
Delivery date
Jul 2019
Deliverables
Clickable prototype & design system
Framework
HubSpot & jsDelivr
Intro
ScanMovers identified a recurring issue in the moving industry: final moving costs frequently exceed initial estimates due to insufficient preparation and incomplete information from both movers and customers. This lack of structured inventory data makes accurate cost estimation difficult and often leads to misunderstandings and frustration.
To address this, ScanMovers set out to build a digital tool that enables moving companies and customers to jointly complete the full inventory assessment process and generate detailed, transparent quotations. All agreements and assumptions are captured upfront, reducing uncertainty and preventing last-minute disputes.
I was asked to design a user-friendly web application tailored to movers. The solution simplifies inventory intake and quotation creation, reduces assessment time, and minimizes miscommunication and miscalculations, creating clarity and trust for both moving companies and their customers.
Problem definition
The problem is accompanied by negative customer reviews which have a bad influence on the image of ScanMovers and their affiliates. This results in a decrease of new customers and a decrease of returning customers.
Research
The research phase began with desk research to understand the target market, the moving industry, and existing competitive tools, which informed the creation of a benchmark. This research revealed two key segments: the primary target group, the assessors, and the secondary target group, the customers. For this project, the focus was placed on the primary target group, as they are the end users of the solution.
Requirements
The needs of these target segments were translated into a set of requirements, which were then prioritized using the MoSCoW method. This approach ensured that the requirements remained realistic and cost-effective, while focusing on those that deliver the greatest value for all stakeholders.
The concept
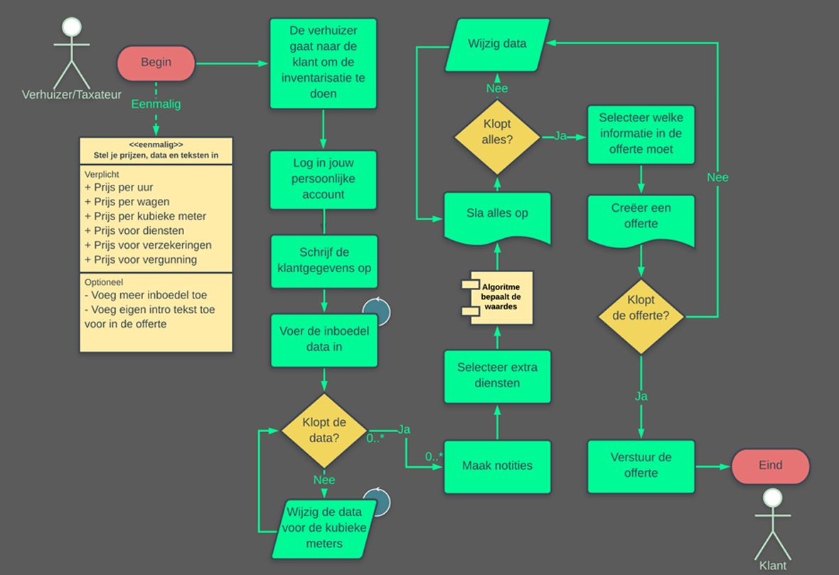
The concept was named the Walk-Through System, reflecting a double meaning: the assessor literally walks through the property, and the process itself is straightforward. The system leverages an algorithm that uses preset data, such as cubic meters per item. Costs per cubic meter are defined within the algorithm, allowing the system to automatically calculate accurate pricing for the assessor.
The algorithm
When the assessor logs into their account, all stored data, such as cost per cubic meter and cubic meters per item, is immediately recalled. The navigation is structured into three sections: Valuation Settings, Past Valuations, and New Valuation. In Valuation Settings, users can adjust their preferences, which only needs to be done once. Past Valuations provides an overview of all previous assessments, allowing users to review or update existing appraisals and quotes. The core of the system, New Valuation, guides the assessor through the inventory assessment and creation of an accurate quote.
The flow
The assessment process follows a step-by-step flow, while still giving the assessor the flexibility to work in a different order if needed. The system allows the assessor to adjust preset values to refine the valuation.
Once the valuation is complete, the assessor can select which additional services to include for the move. Finally, all details can be reviewed before generating a quotation. The quotation is based on the items chosen by the assessor, giving them control to omit certain data and reduce potential confusion for customers.
The result
The outcome is a prototype of a user-friendly web application (SaaS) that guides moving companies through the inventory process step by step. This approach reduces uncertainty and minimizes questions from customers, creating a smoother and more transparent experience for both parties.







